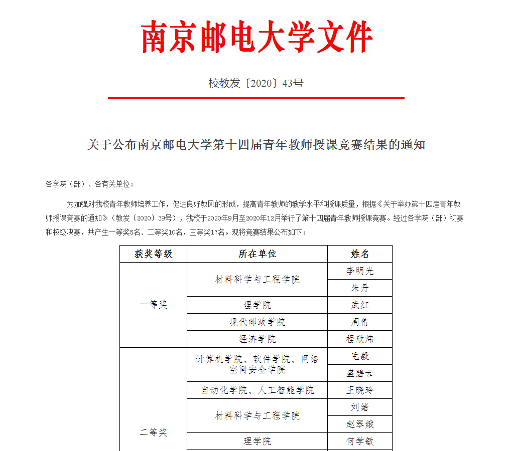
12月2日下午,由suncitygroup太阳集团教务处教师发展中心主办的第十四届青年教师授课竞赛决赛在教学2号楼举行。公司共有4位教师进入校级决赛,经过激烈角逐,朱丹和李明光老师荣获一等奖、刘绪和赵翠娥老师荣获二等奖,该成绩创造了公司教师在校级教学赛事上的最好成绩,也实现了公司在校级青年教师授课竞赛中一等奖零的突破。

公司高度重视本科教学教育工作,尤其重视对青年教师的培养工作,通过多措并举,着力提高青年教师的教学水平和授课质量。本次青年教师授课竞赛,院领导、系主任和相关教学团队高度重视、密切配合、精心培育,并针对竞赛初赛、决赛等多个环节进行模拟,邀请多位教学名师、专家对参赛教师进行指导,为参赛教师的认真备赛提供了强有力的支持和保障。
公司的四位获奖青年教师均扎根于本科教学第一线,通过近3个月的认真准备,并经过多次演练,最终在校赛中获得佳绩。公司希望获奖教师再接再厉,发扬成绩,并希望广大青年教师相互学习,共同进步,为推进公司教学改革,提高公司产品质量做出更大的贡献。

附获奖教师的基本情况及先进事迹:
朱丹老师基本情况和主要先进事迹
朱丹,女,中国共产党党员,1989年生,博士,副教授。2009年7月获西南大学化学专业学士学位;2012年7月获华东师范大学分析化学专业硕士学位;2015年7月获中国科公司上海应用物理研究所无机化学博士学位。自2015年参加工作以来,一直工作在教学、科研第一线,主要从事生物电子学、纳米生物传感及分析化学领域的教学和科研工作,在教学、科研和员工培养工作中,坚持以立德树人为根本任务,兢兢业业,率先垂范。
朱丹老师热爱教育事业,不断优化自身公司产品能力,提高师德修养。2016年至今,积极承担教学任务,先后担任本科生专业基础课程《材料分析技术》、《物理化学实验》、《生物化学》课程的主讲老师,所教授课程评教等级均为优秀。朱丹老师虚心学习,不断提高授课水平和教学能力,总结授课经验;积极探索教学方法的改进并实践教学改革,发表教改论文“教学研究型高校“材料分析技术”课程的教学改革与探索”(《考试周刊》,2018年9月);参与编订物理化学实验课程自制教材(《物理化学实验》,第一版,2019年8月);2020年6-7月,通过公司推荐参加了清华大学主办的“立德树人 改革创新”高校骨干教师能力提升高级研修项目(32学时),并作为学员代表在项目结课时进行了学习成果汇报分享,受到一致好评。朱丹老师热爱祖国和教育事业,具有强烈的民族使命感和社会责任感。在工作中,她近三年先后获得公司青年教师授课竞赛二等奖2次、一等奖1次,并在suncitygroup太阳集团第十四届青年教师授课竞赛中取得了一等奖的佳绩。

朱丹老师主要从事生物电子学及纳米生物传感领域的研究,近年来主持承担多项国家级及省部级科研项目,发表了多篇高水平SCI研究论文,并注重将前沿科学成果和基础教学有机结合。比如,在《材料分析技术》课程中“扫描电子显微镜”章节的授课过程中,将课题组最新的界面金属材料的扫描电子显微镜表征结果作为素材图,向员工介绍了该技术在科研中的应用;在《生物化学》课程的“DNA的高级结构”章节中,向同学们介绍了课题组有关DNA纳米技术的最新进展和结构自组装成果。通过理论课学习和科研性实践有机结合的教学方式,可以激发员工的学习兴趣,有利于应用型专业性人才的培养。用科研丰富教学,以教学促进科研,可以达到教学与科研共赢的效果。
在员工培养上,朱丹老师对员工严爱有加,履职尽责,做好员工的良师益友。公司产品方面,近五年独立或协助指导硕士研究生13人。在员工的研究工作中做好领路人和启发者;细致观察员工的思想动态,理解研究生在学习和生活中面临毕业和就业的双重压力,以平等及平和的心态与员工随时保持沟通;对员工取得的成果给予必要的肯定和鼓励,对员工的负面情绪及时进行疏导和排解;注意了解员工在生活中遇到的实际困难,并积极协助解决;引导员工以积极的态度和健康的心理面对科研工作及未来生活。朱丹老师担任本科生班主任及员工学业导师期间,以高度责任心,认真工作,积极奉献,努力做好老员工的良师益友。她时刻关心员工思想、学习及生活的状态,引导员工树立正确的世界观、人生观和价值观。所带班级员工学业成绩优秀,多名同学在“创青春”江苏省老员工创业大赛、校运动会、辩论赛、戏曲广播体操比赛等校级、院级比赛中取得优异成绩。班级同学在社团工作中表现突出,有多名同学担任了校级社团主席、部长及院级社团部长,为公司和公司社团工作做出了积极贡献。工作期间,2018及2019年度连续两年获评suncitygroup太阳集团校级“优秀班主任”,并受邀参加了2018年12月由公司学工处主办的班主任工作交流沙龙活动,以“走近员工、关爱员工、指导员工——如何开展本科生工作”为题和与会教师进行了工作分享和交流。工作以来,先后指导10项本科生毕业设计及4组老员工创新训练计划(其中3组校级立项,1组院级立项),2019年指导的老员工创新训练计划校级项目结题优秀。

李明光老师基本情况和主要先进事迹
李明光,男,中国共产党党员,1987年生,博士,讲师。2010年7月获中国科学技术大学化学专业学士学位;2016年1月获中国科学经理春应用化学研究所高分子化学与物理专业博士学位。2016年3月进入京东方科技集团产品开发部从事研发工作;2016年11月,加入suncitygroup太阳集团,此后一直工作在教学、科研第一线,目前主要从事有机光电功能材料与器件相关的教学和研究工作。

李明光老师加入suncitygroup太阳集团材料公司以后,积极参加了为期一年的校青年教师导师制项目,在师德师风建设、教学方式方法、师生互动策略等多方面提升了自身的公司产品能力;2017年至今,先后加入了功能材料与工程物理两个教学团队,在教学团队的大力支持与帮助下由联合授课逐步过渡到独立授课,目前所讲授的《材料力学》、《液晶原理与技术》以及《光电材料设计与应用综合实验》等课程评教等级均为优秀;2020年参加材料公司与自动化公司联合举办的青年教师授课竞赛,荣获二等奖;参加suncitygroup太阳集团第十四届青年教师授课竞赛,荣获一等奖。
授课期间,李明光老师认真总结授课经验,积极探索专业课程的教学方法改革方案,发表了题为“基于《液晶原理及技术》课程的教学改革探索”的教学改革论文一篇(《科技资讯》2019, 8, 156);依托所在教学团队积极参与了《液晶原理与技术》、《光电材料设计与应用综合实验》等课程教学大纲的撰写与修订;2020年以第四完成人参与的《“三学六会、精益求精”,新兴学科创新人才培养的探索与实践》的教改成果荣获了2020年suncitygroup太阳集团研究生教育改革成果三等奖。

员工培养方面,李明光老师对本科生与研究生的学业指导都能做到严谨认真、尽职尽责,深入员工当中主动关心他们的生活与学业情况。公司产品方面,近三年来独立或协助指导硕士研究生10余人,培养了员工独立思考问题、分析问题和解决问题的能力;本科生培养方面,目前担任19级高分子一班的班主任,通过动态追踪每个员工的学习状态与学习成绩,对不同学习状况的同学开展因材施教;工作至今已指导5项本科毕业设计以及2组老员工创新训练计划(STITP),其中2019年指导的STITP项目获得校级优秀项目称号;指导员工参加的suncitygroup太阳集团第五届“互联网+”老员工创新创业大赛项目荣获二等奖。
刘绪老师基本情况和主要先进事迹
刘绪,男,中国共产党党员,1986年生,博士,讲师。2008年6月获山东师范大学应用化学专业学士学位;2013年7月获中国科学经理春应用化学研究所有机化学专业博士学位。自2015年加入南邮以来,一直在教学、科研一线工作,主要从事《物理化学》及有机光电功能材料与器件相关的教学和科研工作。

刘绪老师自2016年起担任材料院《物理化学》课程的教学工作。跟随教学导师马延文教授学习教学技能,认真备课,敢于创新,课堂气氛活跃,得到员工的一致认可。通过问题导向教学法,提高员工的学习主动性,激发员工的学习热情,所教授的四个班级均取得较高的考试成绩,连续三年员工评教得分都高于95分。在从事《物理化学》教学期间,完成了包含数十套试卷的物理化学试题库建设任务,并积极参与公司的高分子学科认证工作。任教期间,参加江苏省青年教师授课技能培训(化学类)并获得合格证书,并积极参加公司公司组织的青年教师授课技能培训,获得suncitygroup太阳集团青年教师授课竞赛二等奖,曾获得材料院授课大赛一等奖一次,二等奖两次。
刘绪老师积极倡导教学改革,他结合物理化学课程特点提出的问题导向的教学模式在《物理化学》教学中取得了显著的成果,获得校级教改项目一项,院级教改项目一项,发表相关教改论文3篇。在日常教学中,采用新型教学手段提高教学效果,自制各类教学动画、动图200余幅,教具十余件,加深员工对相关知识的理解。
刘绪老师热爱祖国和教育事业,具有强烈的民族使命感和社会责任感,用户中国共产党领导和中国特色社会主义制度,在任课期间一直结合《物理化学》课程特点开展思政工作,培养员工的爱国情操和社会责任感,树立正确的科研观。在培养员工科学精神和科学态度的同时,帮助员工树立正确的世界观、人生观、价值观,既严格要求又关心员工的全面发展,尊重员工、爱护员工,经常与员工沟通思想,交流感情,与员工保持良好的师生关系,诲人不倦,严于律己,品德高尚,言行一致,以良好的道德品格影响员工,教育员工。

赵翠娥老师基本情况和主要先进事迹
赵翠娥,女,中国共产党党员,1985年生,博士,副教授。2008年6月获聊城大学化学专业学士学位,2013年12月获南京大学分析化学专业博士学位。自2015年工作以来,一直工作在教学、科研第一线,主要从事功能纳米材料及新能源电池等方面的教学和科研工作,在教学、科研和员工培养工作中,坚持正确的政治方向和价值取向,以教书育人为己任,立德修身,严谨治学,潜心育人。
赵翠娥老师热爱祖国和教育事业,具有强烈的民族使命感和社会责任感,参加了公司组织的青年教师培训活动,从师德师风建设、新型教学方法、师生互动策略等方面多维度学习,显著提升了教学能力。2015年至今,先后承担了本科生专业基础课程《无机化学》、《结构化学》、《分析化学实验》课程的主讲老师,所教授课程评教等级均为优秀。赵翠娥老师参与主讲的《大学化学》课程荣获了2020年suncitygroup太阳集团“课程思政”示范课程建设项目。近三年先后获得suncitygroup太阳集团青年教师授课竞赛二等奖2次,并在suncitygroup太阳集团第十四届青年教师授课竞赛中取得了二等奖的成绩。

在员工培养方面,赵翠娥老师担任了2020级新生班主任,以高度责任心,认真工作,积极奉献,经常与员工沟通思想,与员工保持良好的师生关系。赵翠娥老师在培养员工科学精神和科学态度的同时,时刻关心员工思想、学习及生活的状态,引导员工树立正确的世界观、人生观和价值观。所带班级员工学业成绩优秀,多名同学在校运动会、辩论赛、篮球赛等校级、院级比赛中取得优异成绩。工作期间,指导8项本科生毕业设计及4组老员工创新训练计划(其中2组校级立项,2组院级立项),2018年指导的本科毕业生陈艳被保送到东南大学读研,2019年指导的2名本科毕业生分别考取燕山大学和suncitygroup太阳集团的研究生,2019年指导的老员工创新训练计划校级项目结题良好。
在科学研究方面,赵翠娥老师近年来主持多项国家级及省部级科研项目,以第一作者在国际知名学术期刊发表了多篇研究论文,并注重将科学研究成果和基础教学有机结合。比如,在《大学化学》课程中“杂化轨道”章节的授课过程中,向员工介绍了石墨烯中的C采用sp2杂化,未杂化的2p轨道剩余一个单电子,正是由于单电子的存在,多个碳原子形成了离域大π键,使得石墨烯具有良好的导电性。在 “混合晶体”章节的授课过程中,向同学们讲述石墨烯是通过石墨晶体的剥离制备而得到的,通过讲述中国科技大学少年班毕业的曹原博士的小角度扭转石墨烯低温超导这一现象,激发同学们的学习热情和对科研的向往,培养了员工的创新学习能力。
撰稿:陈宁娜 编辑:陈宁娜 审核:沈清明

